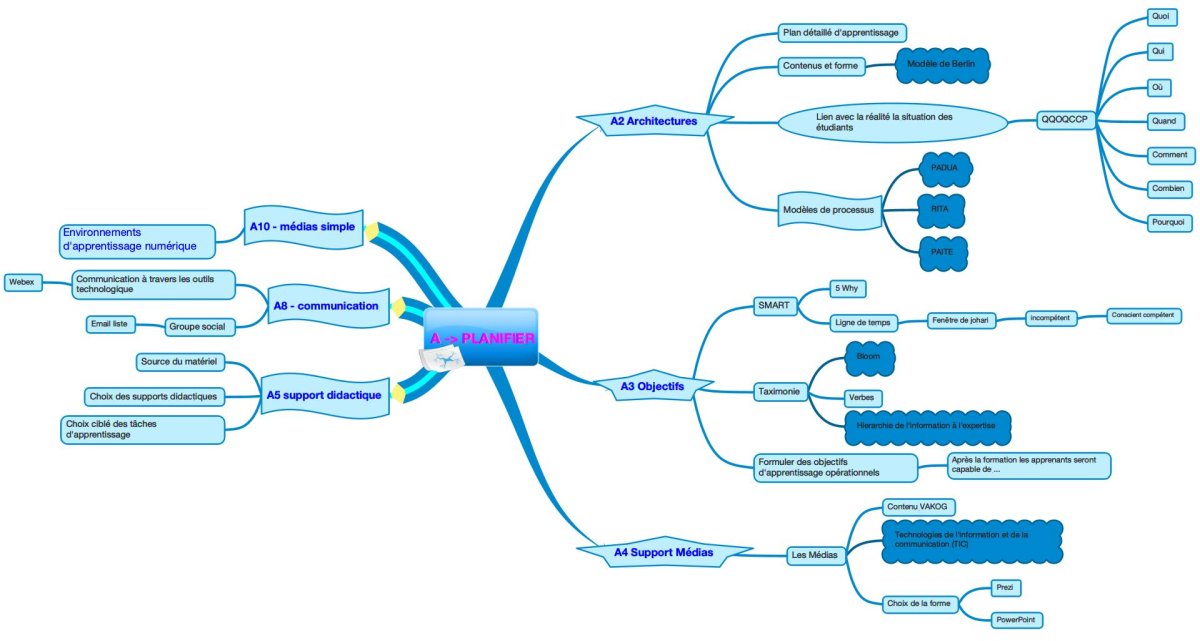
A_Planifier
Domaine de Compétence A : Planifier
Planifier des activités de formation et d’apprentissage
- Identifier les besoins en formation et fixer des objectifs clairs.
- Concevoir des séquences d’apprentissage alignées sur les compétences à acquérir.
- Planifier les ressources (matérielles, pédagogiques, humaines) nécessaires.
A_Planifier
A2 - Architectures
Plan résumé et détaillé d'apprentissage
Contenus et forme (Modèle de Berlin)
Lien avec la réalité, la situation des étudiants
Modèles de processus (Padua, Rita, Paite)
A3 - Objectifs
SMART-Fun, les 5 Why, ligne de temps, Fenêtre de Johari
Taxinomie de Bloom, l'importance du verbe, hiérarchie de l'information à l'expertise.
Objectif opérationnel : Après la formation les participants seront capable de ...
Quoi Qui Où Quand Comment Combien Pourquoi
A4 - Support Médias
Contenu VAKOG
Technologies de l'Information et de la Communication (TIC)
Choix de la forme ( Prezi)
A5 - Support Didactique
Source du matériel
Choix des supports didactiques
Choix ciblé des tâches d'apprentissage
A8 - Communication
Outils technologique (Webex, Teams)
Groupe Sociale (Teams, Sametime, Email)
A-10 Médias simple
Environnement d'apprentissage numérique

Planifier les ressources avec le modèle de Berlin :
Définir les points clés de la formation à l'aide du modèle de Berlin :
- Objectif SMART-Fun
- Cible et Mandant
- Moyens et Ressources
- Contenus et Supports
- Méthodes didactique et pédagogique
- Méthodes d'évaluation

Crée le scénario, les séquences de formation
...
